Debugging Validation Errors

Note

This material should be expanded in a future release when trac/171 is addressed.

In the 1.1.x release series of PyXB a common and valid complaint was that PyXB would validate documents and binding instances, but did not provide useful information explaining why a particular document was invalid. The content validation approach described in Validating the Content Model allows the application to diagnose:

  • the element or instance data that failed to satisfy the content model;
  • the location of that element within a document being parsed;
  • the point in the XML schema where the containing complex type was defined;
  • the content that was expected to have been encountered.

Perhaps the quickest way to see the information PyXB now provides is to look at the Professional Weather (National Digital Forecast Data) example, and in particular the latlon.py script. This script uses WSDL to obtain the near-term forecast for a location within the United States using latitude and longitude.

In the course of validating PyXB 1.2.0, it was discovered that the National Weather Service has added some new elements to their schema, with the result that the servers no longer provide valid XML: in particular, order constraints on individual forecast characteristics are violated. This caused the example to fail.

While the script needs to be cleaned up considerably, the following code block shows how the retrieved XML document is converted into a binding instance:

# Create the binding instance from the response.  If there's a
# problem, diagnose the issue, then try again with validation
# disabled.
r = None
try:
    r = DWML.CreateFromDocument(rxml)
except pyxb.UnrecognizedContentError as e:
    print '*** ERROR validating response:'
    print e.details()
if r is None:
    pyxb.RequireValidWhenParsing(False)
    r = DWML.CreateFromDocument(rxml)

When invoking the program, the following diagnostic output is provided through the details method:

 1
 2
 3
 4
 5
 6
 7
 8
 9
10
11
12
13
14
15
*** ERROR validating response:
The containing element parameters is defined at ndfd_data.xsd[29:12].
The containing element type parametersType is defined at parameters.xsd[21:4]
The unrecognized content probability-of-precipitation begins at <unknown>[217:6]
The parametersType automaton is in an accepting state.
The following element and wildcard content would be accepted:
     An element cloud-amount per parameters.xsd[379:12]
     An element humidity per parameters.xsd[416:12]
     An element weather per parameters.xsd[449:12]
     An element conditions-icon per parameters.xsd[566:12]
     An element hazards per parameters.xsd[585:12]
     An element wordedForecast per parameters.xsd[701:11]
     An element pressure per parameters.xsd[715:12]
     An element probabilisticCondition per parameters.xsd[751:12]
     An element water-state per parameters.xsd[785:12]

This tells the user that:

  1. A problem was encountered processing an element parameters from an element declaration found in the ndfd_data.xsd schema starting at column 12 on line 29.
  2. The parameters element is of type parametersType, and its content model can be found in the complex type definition in the parameters.xsd schema starting on line 21.
  3. The error in the document was failure to recognize an element probability-of-precipitation which was found at line 217 of the input. (The document is being parsed from a Python string, so no URI is available).
  4. Had the containing parameters element ended before this point, the element would be valid.
  5. The names and definition locations of element data that would have been acceptable at that point follow in lines 7 through 15.

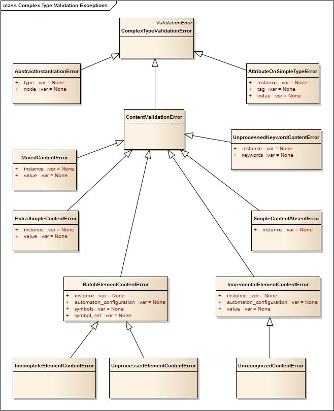
A much shorter but still useful synopsis of the invalidity would be available through the str operation on the exception. Full details are available through attributes on the UnrecognizedContentError and other exceptions.

In cases where the service generating the documents is under your control, you can use this information to correct the documents. In cases like this where the error is in a production server, the proper approach is to report the error, disable validation, and move on with ones life.

Runtime Exception Hierarchy

Details on the interfaces presented by these exceptions can be found through the API Documentation.

_images/RuntimeExceptions.jpg _images/CTDValidationExceptions.jpg